Klocwork Desktop for C/C++ project setup overview
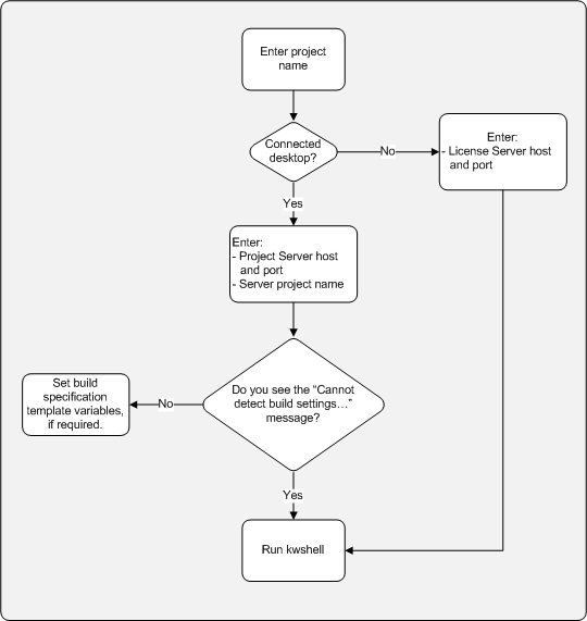
This diagram provides a high-level overview of the steps involved in creating a Klocwork Desktop project. See Getting started with Klocwork Desktop for C/C++ for how-to information.
This diagram provides a high-level overview of the steps involved in creating a Klocwork Desktop project. See Getting started with Klocwork Desktop for C/C++ for how-to information.